Page 8 - 博幼基金會2011年報
P. 8
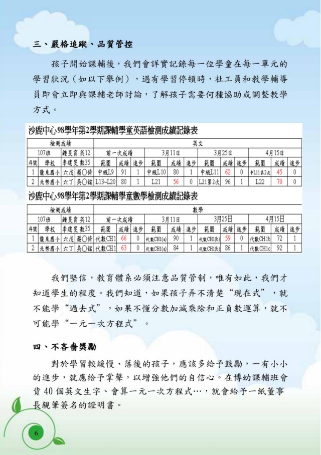
Οǵᝄଓᙫǵࠔ፦ᆅ ࠸η໒ۈፐᇶࡕǴךॺ၁ჴᒵՏᏢูӧൂϡޑ ᏢಞރݩȐӵаΠᖐٯȑǴၶԖᏢಞଶႥਔǴޗπک௲ᏢᇶᏤ ջҥջᆶፐᇶԴৣፕǴΑှ࠸ηሡाՖᅿڐշ܈ፓ௲Ꮲ БԄǶ ךॺ୲ߞǴ௲ػᡏسѸݙཀࠔ፦ᆅڋǴԖӵԜǴךॺω ޕၰᏢғޑำࡋǶךॺޕၰǴӵ݀࠸ηόమཱȸӧԄȹǴ൩ όૈᏢȸၸѐԄȹǴӵ݀όᔉϩኧу෧४ନک҅ॄኧၮᆉǴ൩ό ёૈᏢȸϡԛБำԄȹǶ Ѥǵόս༑ዛᓰ ჹܭᏢಞၨᄌǵပࡕޑ࠸ηǴᔈ၀ӭ๏ϒႴᓰǴԖλλ ޑǴ൩ᔈ๏ϒඓᖂǴаቚமдॺޑԾߞЈǶӧറѴፐᇶ ঁमЎғӷǵᆉϡԛБำԄǾǴ൩๏ϒરဠ٣ 40 ङ ߏᒃᛝӜޑܴਜǶ 6

